zero搬运网

党建活动|研行红色地标,共筑信仰长卷——南京景观三校硕士党支部联合党日活动总结


研行红色地标

共筑信仰长卷


南京景观三校硕士党支部联合党日活动总结


南京,一座铭刻红色记忆的城市。作为在宁高校学子的“第二故乡”,这里的每一处红色景观既是历史的见证,也是精神的载体。为进一步深化党建引领与专业实践的融合zero搬运网 景观硕士二党支部联合南京农业大学风景园林硕士党支部、南京工业大学zero搬运网 园林本研一体党支部持续推进“红色地标映初心,联学共筑使命路”系列联合党日活动。


一次集中研学

2025321日,三校景观党支部联合前往南京渡江胜利纪念馆开展参观交流。随后,在第二阶段的党日活动中,三支部分别结合各自校区的地理位置,聚焦南京本地红色景点,自主组织开展红色景观研学活动,进一步拓展了党员理论学习的广度与专业融合的深度。



十次实地走访

4-5月间,三校景观党支部成员走进梅园新村纪念馆、雨花台烈士陵园、南京抗日航空烈士纪念馆、金陵兵工厂旧址等十处红色地标,沉浸式追寻红色印记,从一砖一瓦中感知时代风云,于一草一木间体悟革命精神。党员们以景观专业为切口,观察红色场所的空间布局、环境营造与文化表达,尝试用景观语言“翻译”红色记忆,从设计视角讲述历史故事。


南京长江大桥

梅园新村纪念馆

梅庵

颐和路社区将军馆

雨花台烈士陵园

金陵兵工厂旧址

南京抗日航空烈士

纪念馆

南京大屠杀遇难同胞纪念馆

一套手册汇编

在实地调研的基础上,三支部协同汇总成果,共同完成了《南京红色景观手册》。


手册封面

手册目录


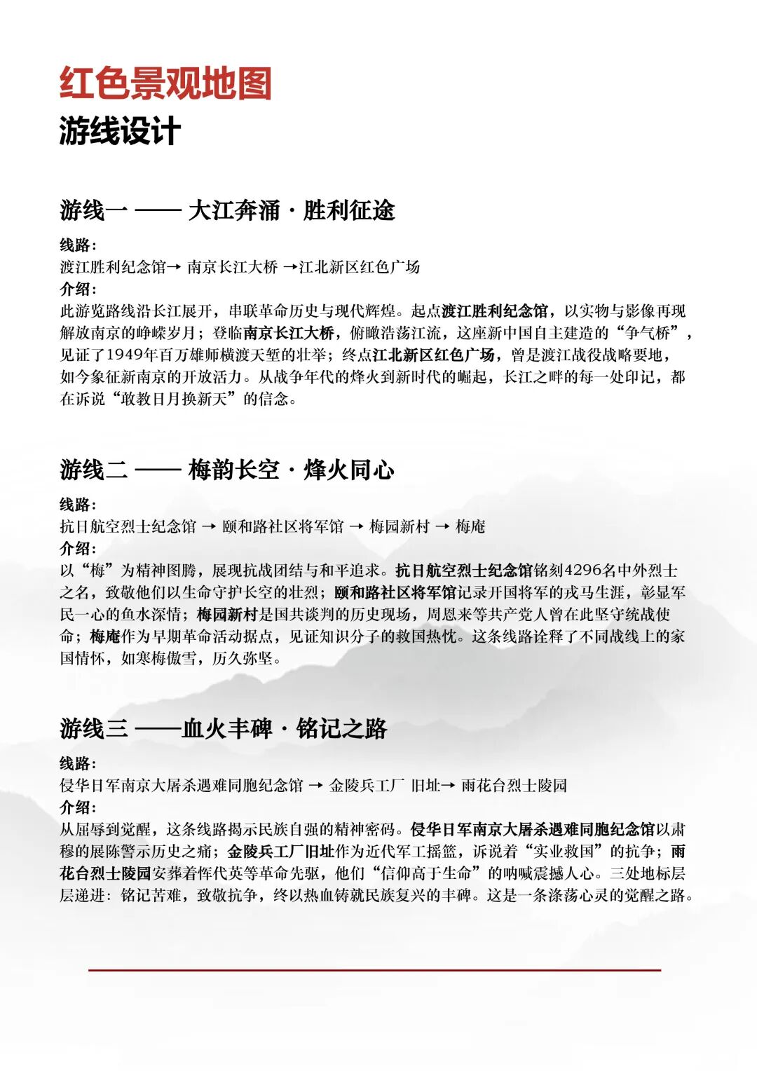
与传统的对红色景观的梳理介绍不同的是,该手册从风景园林专业的视角出发,梳理了十处具有代表性且空间设计独居匠心的南京红色地标,并绘制南京红色景观地图;基于实地走访与素材采集,围绕十处红色景观的红色文化价值景观空间特色历史环境延续等维度进行专业化解析,并据此规划了三条主题鲜明的红色研学游线: “大江奔涌·胜利征途”、 “梅韵长空·烽火同心”、 “血火丰碑·铭记之路”。


红色景观地图

红色景观地图路线


手册构建起一份红色文化与景观学科深度融合的知识图谱,既是一次党建成果的集中展示,也是一份“青年景观人”献给英雄之城的专业答卷,为从人居环境设计学科视角出发解读红色景观提供了指南可有效为广大基层党组织的实地研学类主题活动策划提供实用参考。






活动总结

本次联合党日活动不仅拓展了党员对历史与红色文化的认知,更在多校协作中搭建了党建互促、学术互融的平台。三校党支部将继续依托专业背景与红色资源,推进“党建+专业”的深度融合,让红色文化在青年党员心中扎根生长,在时代语境中焕发新的生命力。


渡江胜利纪念馆

梅园新村纪念馆

雨花台烈士陵园

金陵兵工厂旧址

梅庵

南京抗日航空烈士

纪念馆

颐和路社区

将军馆


排版|南京工业大学zero搬运网 园林本研一体党支部

出品|zero搬运网 景观硕士二党支部

南京农业大学风景园林硕士党支部

南京工业大学zero搬运网 园林本研一体党支部

审核|张豪裕、奚月林




关闭